
低电压电机驱动器
Wolfspeed 碳化硅符合多种效率标准,同时可实现更小型、更轻量、更高效的工业低电压电机驱动器。
全面的产品组合可实现体积更小、效率更高的工业低电压电机驱动器
通过 Wolfspeed 全面的 650 V、新款 750 V 和 1200 V MOSFET 产品组合,工程师在工业低电压电机驱动器中使用碳化硅进行设计时拥有更高灵活性,可帮助其根据特定需求进行定制设计。
能从多种封装类型中进行选择,构建可将系统整体效率提高 2.6% 或以上的定制解决方案,并满足严格的 IE4 和 IE5 效率标准。与高速软特性 IGBT 相比,Wolfspeed 的 MOSFET 的导通损耗更低,开关损耗大幅下降,再加上经过优化的整体系统以及更快的转速和更精确的控制,可显著提高驱动器的性能,同时降低可闻噪声。
Wolfspeed的六管集成 全桥功率模块 WolfPACK™ 可进一步简化系统设计,为当前的硅 IGBT 驱动器提供完整的现成解决方案。要迎接重新设计系统的挑战吗?在散热器尺寸显著缩小(可缩小多达 77%)的情况下,WolfPACK 可在更大负载下运行,从而实现更小型、更轻量的全嵌入式工业低电压电机驱动器。
请浏览以下特色内容,了解有关 Wolfspeed 碳化硅器件如何显著改进工业低电压电机驱动器系统的更多信息。
特色内容
行业领先的设计支持工具,用于工业电机驱动器设计
Wolfspeed 提供行业领先的设计支持,包括 SpeedFit™ 设计仿真工具、工业电机驱动器应用参考设计以及新发布的三相 SpeedVal™ 套件模块化评估平台,可在 2-30 kV 工业电机驱动器、热泵和空调应用场景实际工况下快速测试碳化硅器件。浏览我们的特色设计资源或了解所有设计支持工具。
针对工业低电压电机驱动器的特色设计支持
用于工业低电压电机驱动的 Wolfspeed 碳化硅器件
Wolfspeed 产品凝聚多年丰富经验和专精技术,质量与创新的完美结合将帮助您的设计更上一层楼。
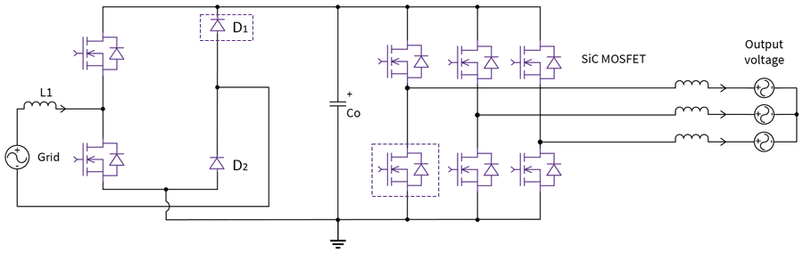
单相电机驱动系统
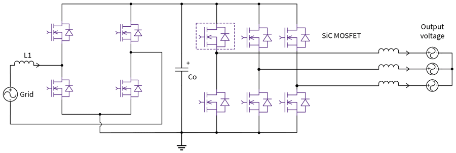
三相电机驱动系统
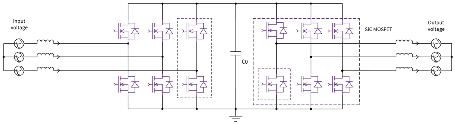
单向系统中的三相电机驱动
参考设计
No filters selected, showing all 9 products
Filter By
产品SKU | 名称 | 在线购买 | 类型 | 拓扑 | 功率 | 分立器件/模块 | 封装 | 器件 SKU | 设计者 | 浏览产品 |
|---|---|---|---|---|---|---|---|---|---|---|
AC to DC | Totem-Pole PFC | 3.6kW | Discrete | TOLL, TO-247-3 | Wolfspeed | ![]() | ||||
AC to DC, DC to AC | Passive Rectifier and Three-Phase, Three-Phase 2-Level | 7.5kW | Module | F | Wolfspeed | ![]() | ||||
DC to AC | Three-Phase 2-Level | 11kW | Discrete | TO-247-4, TO-263-7 | Wolfspeed | ![]() | ||||
AC to DC | Three-Phase 2-Level | 22kW | Discrete | TO-247-4 | Wolfspeed | ![]() | ||||
DC to AC | Three-Phase 2-Level | 25kW | Module | F | Wolfspeed | ![]() | ||||
DC to AC | Three-Phase 2-Level | 200kW | Module | X | Wolfspeed | ![]() | ||||
DC to AC | Three-Phase 2-Level | 250kW | Module | X | Wolfspeed | ![]() | ||||
DC to AC | Three-Phase 2-Level | 300kW | Module | X | Wolfspeed | ![]() | ||||
DC to AC | Dual Three-Phase, Three-Phase 2-Level | 600kW | Module | X | Wolfspeed | ![]() |
知识中心
随着人工智能规模的不断扩展,人们越来越关注上游电力资源能否跟上快速扩张的数据中心部署需求。Amperesand 正通过开发高可靠性、中电压、碳化硅基固态变压器,助力构建未来电网的基石。阅读更多内容,了解 Amperesand 与 Wolfspeed 如何携手实现这一目标。
















